Research News
-
Newsletter on The First Affiliated Hospital, Sun Yat-sen University (Issue 1)
Source: The First Affiliated Hospital Written by: Tang Yiyu Edited by: Wang Dongmei Expert from Seirei Christopher University Visited The First Affiliated Hospital, Sun Yat-sen University ...
December 25, 2018
-
Nature Reviews Drug Discovery: targeting cancer-associated fibroblasts
Source: Sun Yat-sen Memorial Hospital Written by: Xueman Chen Edited by: Wang Dongmei Recently, a Review Article entitled “Turning foes to friends: targeting cancer-associated fibroblasts” was publ...
December 24, 2018
-
Research on radiotherapy-related neuropathic pain conducted by Professor Yamei Tang’s group from Sun Yat-sen Memorial Hospital has been published in the Journal of Clinical Oncology
Source: Sun Yat-sen Memorial Hospital Written by: Yamei Tang Edited by: Wang Dongmei On November 20th, 2018, an original research article entitled “Effect of Pregabalin on Radiotherapy-Related Neuro...
December 21, 2018
-
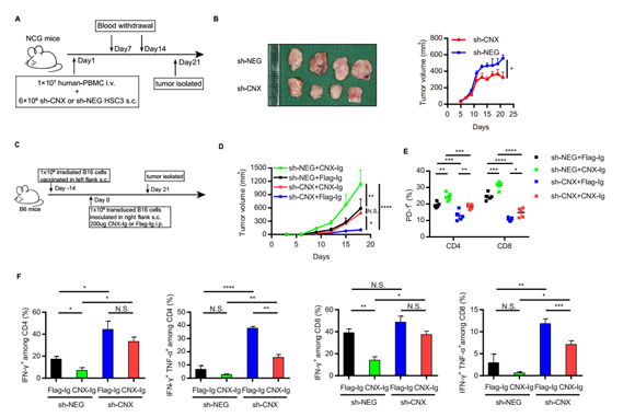
Wang Zhi’s research team from Hospital of Stomatology found a possible new target for tumor immunetherapy
Source: Hospital of Stomatology Written by: Wang Zhi Edited by: Wang Dongmei Finding new immune checkpoint and expounding its biological significance is the frontier research field of tumor immunothe...
December 21, 2018
-
Prof. Rui-Hua Xu’s group identified a potential therapeutic target for colorectal cancer
Source: Cancer Center Written by: Cancer Center Edited by: Wang Dongmei The gastroenterological cancer research team led by Rui-Hua Xu, President and Professor of State Key Laboratory of Oncology in ...
December 19, 2018



