Research News
-
Professor Mingtao Li's team publishes latest research in eLife
Lineage reprograming of resident astrocyte into functional neuron holds great promise and is a currently hotspot for neurological disease therapy.
June 18, 2022
-
An artificial intelligence system to predict the incidence and progression of glaucoma developed by Professor Xiulan Zhang’s team in Zhongshan Ophthalmic Center
On June 1, 2022, an original article was published online by Prof. Xiulan Zhang’s team in Journal of Clinical Investigation (JCI, IF=19.3) on predicting the incidence and progression of glaucoma based on color fundus photos using artificial intelligence (AI). This is the 11th publication focusing on glaucoma AI after a series of works published in NPJ Digital Medicine,Ophthalmology, and Medica...
June 11, 2022
-
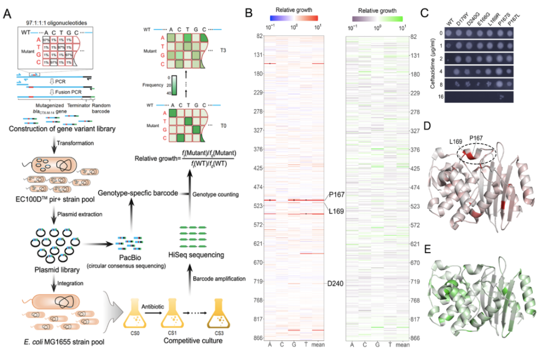
Important progress in antibiotic resistance evolution by the team of Prof. Xiaoshu Chen, Jian-Rong Yang, and Guo-bao Tian
Antibiotics were one of the most important discoveries in the history of medicine during the 20th century. Antibiotic resistance, however, has become a major concern worldwide due to antibiotic abuse or misuse. As a genetic phenomenon, antibiotic resistance occurs when bacteria evolve in response to selective pressures imposed by antibiotics.
June 1, 2022
-
Su Shicheng team: macrophage mitochondrial fission promotes tumor cells phagocytosis by regulating phase separation
Source: Sun Yat-sen Memorial Hospital Edited by: Zheng Longfei, Wang Dongmei Immunotherapy is revolutionized achievement for tumor therapy. At present, the mainstream immunotherapy is to promote the ...
May 9, 2022
-
The team of Professor Jin Ma revealed the healing pattern of super-large macular hole after internal limiting membrane flap filling
Source: Zhongshan Ophthalmic Center Edited by: Zheng Longfei, Wang Dongmei The team of Professor Jin Ma from Zhongshan Ophthalmic Center at Sun Yat-sen University published a research article entitle...
April 27, 2022



