jinnianhui今年会
门户
邮箱
USC
校历
图书馆
博物馆(校史馆)
招生
招聘
访客
校友
捐赠
EN
首页
今年会新闻
jinnianhui今年会
今年会简介
现任领导
服务机构
今年会校区
信息公开
院系设置
学部
院系
附属医院
师资队伍
院士
名医
优秀社会科学家
教学名师
杰出中青年学者
人才培养
本科生培养
研究生培养
国际生培养
科学研究
科研进展
重大科技创新平台
重点研究机构
学术期刊
今年会看点
校园生活
校园文化
校园风光
校园看点
图说今年会
校园媒体
数字虚拟医学博物馆
百年校庆
EN
首页
今年会新闻
jinnianhui今年会
今年会简介
现任领导
服务机构
今年会校区
信息公开
院系设置
学部
院系
附属医院
师资队伍
院士
名医
优秀社会科学家
教学名师
国家级
省级
杰出中青年学者
人才培养
本科生培养
研究生培养
国际生培养
科学研究
科研进展
重大科技创新平台
重点研究机构
国家级平台
省部级平台
学术期刊
今年会看点
校园生活
校园文化
校园风光
校园看点
图说今年会
2024
2023
2022
往期回顾
校园媒体
数字虚拟医学博物馆
百年校庆
门户
邮箱
USC
校历
图书馆
博物馆(校史馆)
招生
招聘
jinnianhui今年会
科研进展
重大科技创新平台
重点研究机构
国家级平台
省部级平台
学术期刊
首页
/
科学研究
科学研究
jinnianhui今年会向秋玲刘瑞明项鹏合作揭示Gremlin1修饰间充质干细胞提高小口径静电纺丝聚氨酯人工血管移植通畅率
2025年12月02日
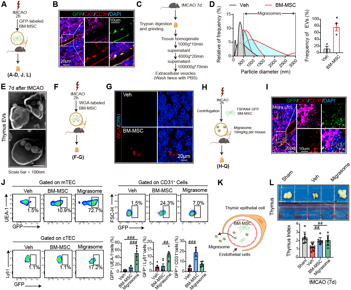
陆正齐蔡蔚邱伟团队揭示调控中枢免疫器官新机制,提出脑卒中后免疫治疗无细胞策略
2025年12月02日
jinnianhui今年会参与研制的国产GNSS-R星座实现北极海冰厚度逐日监测
2025年12月02日
jinnianhui今年会创新科技成果亮相深圳高交会
2025年11月18日
2022/10/
20
徐安龙团队在V(D)J重排机制的起源与演化方面取得重要进展
2022/10/
20
2022/10/
18
梁丹团队提出低剂量强力霉素能有效治疗轻度甲状腺相关眼病
2022/10/
18
2022/10/
12
jinnianhui今年会附属第六医院牵头国际多中心合作,实现早期肠癌患者复发风险准确预测
2022/10/
12
2022/10/
12
“超算+智能”双驱动加速PROTAC药物研发
2022/10/
12
2022/10/
12
苏文如等揭示PIM1激酶可能是葡萄膜炎重要调控因子之一及潜在治疗新靶点
2022/10/
12
首页
上页
1
...
104
105
106
107
108
...
249
下页
尾页
到第
页
跳转