今年会新闻网讯(通讯员李舒敏、师超凡)近日,地球科学与工程学院师超凡教授课题组在美国科学院院刊Proceedings of the National Academy of Sciences of the United States of America (PNAS)上以本周亮点论文发表了化石昆虫时空多样性演化的最新研究成果。地球科学与工程学院硕士生欧浩泓、杨景涛和王洪龙为共同第一作者。

鳞蛉历史生物地理分析
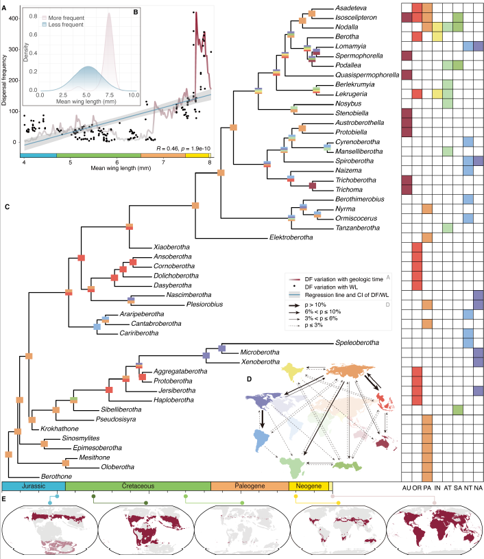
生物地理格局的形成与演变是生物与环境间多因素长期相互作用的结果:既包含生理限制、扩散能力与适应性演化等生物内在因素,也涉及板块运动、全球气候变化和地貌演化等外部驱动力。昆虫是最早具备飞行能力的生物,具有卓越的扩散和适应优势,是研究生物适应性演化和历史生物地理变迁的理想对象。
师超凡教授团队综合应用生态位模拟、系统发育分析、计算流体力学与历史生物地理重建等跨学科的理论与方法,揭示了脉翅目鳞蛉科(Berothidae)昆虫的适应性演化、扩散历史及其与地质环境变化的动态互作机制:鳞蛉通过生态位变化和飞行能力优化的双重策略,在1.7亿年间成功实现了对地球环境变迁的响应和地理分布格局的演变,展现了一个古老昆虫类群在地球上长期生存的智慧。
该研究探索了生物的支系演化、生态位变化、功能形态适应与气候变化之间的复杂作用,既是理解生物演化模式与过程的关键,也为预测物种对未来环境变化的响应提供依据。
论文链接:www.pnas.org/doi/10.1073/pnas.2414549122