角膜上皮是位于眼表最外层的非角质化复层磷状上皮,作为屈光系统的屏障结构,对维持眼球内部环境稳定发挥了重要作用,其完整性和透明性并决定了视觉质量。目前研究表明,角膜和球结膜交界处的角膜缘区域存在着角膜缘干细胞(limbal stem cell,LSC),是角膜上皮更新和损伤修复的主要来源。位于角膜缘基底层的LSC不断进行自我更新和分化,并向中央角膜迁移来替代死亡或受损的角膜上皮细胞(corneal epithelial cell,CEC),从而维持角膜上皮的稳态。在临床上,LSC缺乏或病变会导致角膜混浊、新生血管侵入、上皮结膜化、角膜基质排列紊乱等症状,是世界上主要致盲原因之一。因而,探究LSC命运决定和稳态维持的机理具有重要意义。
哺乳动物成体干细胞的命运决定、自我更新和分化主要由染色质的表观遗传结构和转录调控网络支配。染色质顺式调控增强子元件,尤其是超级增强子,通过招募转录因子并与启动子区域的转录复合物相互作用,从而驱动细胞或组织特异基因的表达。近年来,核心转录调控环路(core transcription regulatory circuitry,CRC)模型,即超级增强子调控的多个转录因子反过来相互调控各自的超级增强子,被证明在决定组织特异性和疾病发生过程中发挥了重要作用。大量研究表明,干细胞特性、可塑性和稳态由多个核心转录因子的协同作用通过建立特定的染色质表观遗传结构来实现。研究表明,PAX6作为LSC命运决定的master regulator,对角膜上皮发育起到必不可少的作用。然而,LSC的表观遗传图谱及关键转录因子尚待进一步探究,LSC中的转录因子调控网络也未有报道。
2021年1月18日,来自我校中山眼科中心的欧阳宏及刘奕志团队在Nature communications杂志以research article形式发表题为“Core transcription regulatory circuitry orchestrates corneal epithelial homeostasis”的研究论文。该工作首次描绘了人类LSC的组蛋白修饰和染色质可及性图谱,构建了基于超级增强子与转录因子互作的转录调控网络。鉴定超级增强子基因RUNX1和SMAD3是LSC的命运决定和稳态维持必不可少的转录因子。发现RUNX1、PAX6和SMAD3(RPS)蛋白相互作用,并形成一个LSC特异的CRC。特别地,RUNX1促进了LSC中超级增强子和普通增强子区域的H3K27ac修饰但不影响H3K4me1、H3K4me3和H3K27me3。该工作也揭示,破坏RPS的协同作用与多种常见角膜疾病相关。
在这项研究工作中,研究人员通过解析LSC的4种组蛋白修饰 (H3K27ac, H3K4me1, H3K4me3, H3K27me3)和染色质可及性图谱,构建了CRC调控网络,并筛选出RUNX1和SMAD3作为潜在的候选关键因子(图1)。

图1 LSC特异的CRC转录因子调控网络
利用ChIP-Seq分析表明,超级增强子调控的RPS反过来相互共调控各自的超级增强子,也共同调控了额外的超级增强子网络,形成了一个LSC特异的CRC(图1)。在LSC中分别敲低RUNX1和SMAD3诱导LSC特性基因包括PAX6的表达明显下调,而角质化皮肤上皮特异基因的表达显著上调。RUNX1或SMAD3敲低后的LSC会进一步分化为角质化的皮肤样上皮细胞(图2)。该文证明CRC转录因子RUNX1和SMAD3对维持LSC的命运、特性和可塑性发挥了必不可少的作用。

图2 RUNX1或SMAD3敲降诱导LSC命运转变
进一步的免疫共沉淀实验显示,RUNX1、PAX6和磷酸化SMAD3蛋白相互作用,形成三元复合物。通过联合分析RNA-Seq和ChIP-Seq数据,发现RPS在基因组上共定位,通过协同调控超级增强子和普通增强子活性来影响维持LSC功能和特性关键基因的表达(图3)。

图3 RPS复合物正向调控超级增强子活性
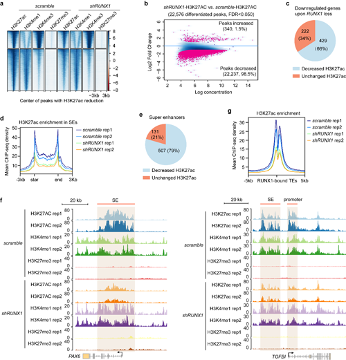
接下来,在LSC中比较对照组和RUNX1干扰组的组蛋白修饰,发现干扰RUNX1导致了下游关键基因的超级增强子或普通增强子的H3K27ac水平显著降低,但对H3K4me1、H3K4me3和H3K27me3没有影响。敲低RUNX1破坏了大量超级增强子的形成,导致超级增强子转变为普通增强子(图4),但干扰SMAD3对这4种组蛋白修饰均无影响。

图4 RUNX1敲降破坏LSC谱系特异增强子的H3K27ac修饰
最后,研究人员通过分析临床上常见的几种角膜疾病(炎症、溃疡、白斑、碱烧伤),发现在一些病变的角膜上皮区域,角膜上皮特性标记基因PAX6和KRT12的表达被沉默,转而皮肤上皮标记基因KRT1和KRT10被激活。在这些角质化病变区域也观察到RUNX1的缺失,但pSMAD3仍然被保留。pSMAD3由于没有互作蛋白RUNX1和PAX6的协助,它的单独存在不能维持角膜上皮特性,证明了RPS协同作用异常与人类角膜疾病发生密切相关(图5)。

图5 RPS与角膜上皮病理学改变
综上,该研究首次描绘了人LSC的染色质景观,鉴定RUNX1和SMAD3作为LSC的核心转录因子,与PAX6形成CRC通过协同调控超级增强子来维持角膜上皮的特性和稳态。本研究揭示了决定成体干细胞命运、特性和可塑性的转录因子协同作用网络(图6)。

图6 谱系特异转录因子建立的CRC模型决定角膜上皮特性