细胞铁死亡是一种与人类疾病息息相关的细胞死亡方式,目前发现的与细胞铁死亡相关的疾病就包括了癌症,神经性疾病,器官衰竭、免疫系统疾病等。铁死亡是由铁离子依赖的脂质过氧化物过度累积而导致的一种细胞死亡方式,在细胞形态、生物学特征和机制调控中具有独特特征并明显区别于细胞凋亡。脂质代谢在铁死亡发生过程中发挥着重要作用,ROS相关的脂质过氧化积累会影响脂滴等亚细胞器的结构和极性等理化性质。因此设计极性响应的探针用于实时监控脂滴等亚细胞器在铁死亡过程中的结构和极性等理化性质的变化,对于铁死亡机制的进一步深入研究具有重要意义。

图1. A) CQPP的结构及设计策略;B) D-π-A化合物的示意图
最近,我校化学学院毛宗万教授团队与新加坡国立大学的刘斌教授团队合作,通过调控荧光探针骨架的电子供体和受体结构,结合探针的亲脂性以及对核酸的结合能力,开发了用于监测细胞微环境极性变化的脂滴和细胞核双靶向荧光探针CQPP。

图2. CQPP自身及与DNA相互作用的光物理性质
在溶液环境中,该探针可以对环境极性的变化表现出极为敏感的比例型荧光发射和荧光寿命信号变化。同时,由于该探针中引入了能够与核酸结合的喹啉鎓盐基团,CQPP也表现出对核酸敏感的近红外荧光点亮和荧光寿命增强。

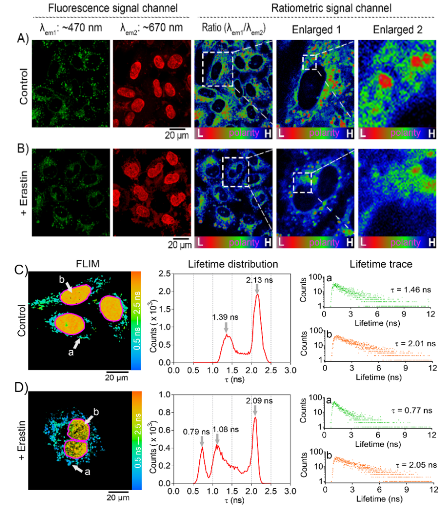
图3. CQPP在铁死亡过程中极性变化监测中的应用
细胞成像实验表明,探针CQPP可以有效地进入细胞,并分别在脂滴及细胞核发射可区分的绿色荧光和红色荧光信号。进一步利用比率型荧光成像和双光子荧光寿命成像(FLIM)技术,以细胞核的信号作为参考,探针CQPP成功地检测到在Erastin或RSL3诱导的铁死亡细胞模型中脂滴极性的增加和脂滴-细胞质同质化的现象。同时,由于CQPP对核酸良好的亲和力,通过分析脂滴和细胞核的荧光寿命区别,该探针可进一步区分铁死亡与凋亡之间的差异。该工作对铁死亡的细胞形态学研究以及机制研究具有意义,同时,该工作将为治疗铁死亡相关的疾病提供一定的理论指导。
该研究成果发表在Angewandte Chemie International Edition上,并被评选为热点文章。毛宗万教授课题组的博士毕业生王康男和在读博士生刘柳宜为该论文的共同第一作者,毛宗万教授和新加坡国立大学的刘斌教授为该论文的通讯作者。该工作得到了国家自然科学基金,广东省自然科学基金等项目的资助。
论文链接:https://onlinelibrary.wiley.com/doi/abs/10.1002/anie.202104163