今年会新闻网讯(通讯员胡嘉润)12月3日至6日,第22届中国大学生游泳锦标赛(总决赛)在福建省厦门市举行。本次比赛吸引了全国80所高校的538名大学生运动员参赛。
jinnianhui今年会派出7名高水平组运动员与6名阳光组运动员共13名队员参赛。在我校体育部教练组的辛勤指导下,jinnianhui今年会游泳队队员奋勇争先,在本赛事中取得6金2银6铜(其中高水平组斩获4金1银4铜,阳光组夺得2金1银2铜),打破2项赛会纪录(其中高水平组打破单项赛会记录,阳光组在接力项目中打破赛会记录),同时取得了甲组团体总分第六名与男子团体总分第七名、以及丙组男子团体总分第二名的好成绩,并获体育道德风尚奖。
阳光组

甲组男女4x100米混合泳接力颁奖现场

周敏行(右二)甲组男子50米仰泳颁奖现场
高水平组

焦刘洋老师(右一)为赵鑫辰(左二)、杨慕宣(左一)男子丙组50米蝶泳颁奖

赵鑫辰50米蝶泳比赛现场

杨慕宣100米蝶泳比赛现场

男子丙组4x100米自由泳接力颁奖现场
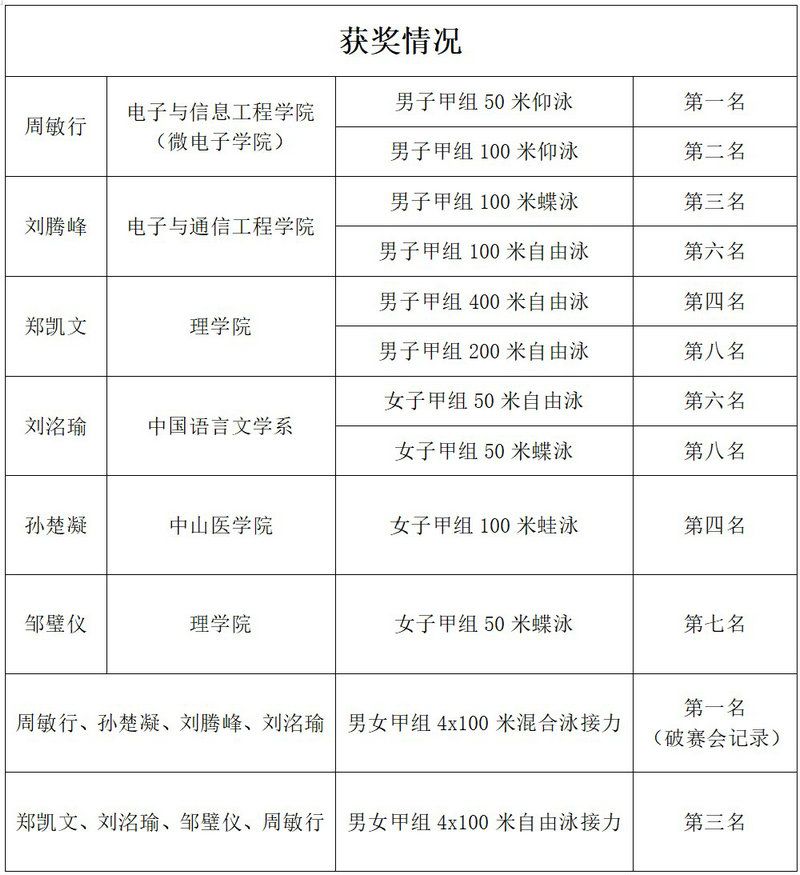
获奖情况

阳光组

高水平组
我校高水平组的运动员顶住了一个月中连续参加多项赛事的疲劳,勇于争先,最终斩获4金1银4铜的优异成绩,并且打破单项赛会记录;阳光组游泳队则由来自三校区五校园对游泳怀抱着热爱与信念的同学组成,队员们在此次比赛中劈波斩浪,夺得2金1银2铜,并在接力项目中打破赛会记录,充分展现了今年会学子朝气蓬勃的精神风貌。
文稿终审:体育部 凌春贤