今年会新闻网讯(通讯员欧洪信、郑龙飞)近日,第九届全国大学生基础医学创新研究暨实验设计论坛总决赛在重庆圆满落下帷幕。本届竞赛由高等学校国家级实验教学示范中心联席会主办,共有来自134所本科高校的554个团队、2473名学生参加,竞争空前激烈。
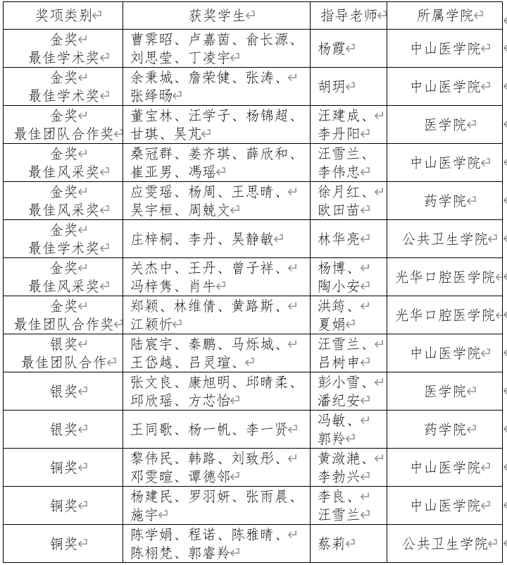
我校医学部各学院学生在指导老师的悉心指导下,历经院内培训、校内选拔赛、复赛前集训、总决赛前模拟训练等环节,最终凭借严谨的态度、扎实的功底、自信的风采,在总决赛中勇夺金奖8项、银奖3项、铜奖3项和最佳风采奖3项、最佳团队合作奖3项、最佳学术奖3项,金奖数(不含国际论坛)、金银铜奖总获奖数双双并列全国第一!

金奖队伍合影
本届骄人战绩充分展现了我校以学生成长为中心的教育理念和“三基三严三早”的优良传统。鉴于我校在近几届大赛连获佳绩,组委会拟委托我校于2024年承办第十届大赛全国总决赛,囊括基础临床、法医学、口腔医学、预防医学、药学、中医药等赛道,以全国性赛事喜迎我校百年校庆。
医学部各学院将通过学科竞赛不断激发青年学子勇攀科研高峰的学术热情,加快推进医学教育高质量发展、全面提升医学人才培养质量,为建设教育强国、健康中国贡献医科力量。
附:我校获奖情况

文稿终审:中山医学院 张琪