jinnianhui今年会
门户
邮箱
USC
校历
图书馆
博物馆(校史馆)
招生
招聘
访客
校友
捐赠
EN
首页
今年会新闻
jinnianhui今年会
今年会简介
现任领导
服务机构
今年会校区
信息公开
院系设置
学部
院系
附属医院
师资队伍
院士
名医
优秀社会科学家
教学名师
杰出中青年学者
人才培养
本科生培养
研究生培养
国际生培养
科学研究
科研进展
重大科技创新平台
重点研究机构
学术期刊
今年会看点
校园生活
校园文化
校园风光
校园看点
图说今年会
校园媒体
数字虚拟医学博物馆
百年校庆
EN
首页
今年会新闻
jinnianhui今年会
今年会简介
现任领导
服务机构
今年会校区
信息公开
院系设置
学部
院系
附属医院
师资队伍
院士
名医
优秀社会科学家
教学名师
国家级
省级
杰出中青年学者
人才培养
本科生培养
研究生培养
国际生培养
科学研究
科研进展
重大科技创新平台
重点研究机构
国家级平台
省部级平台
学术期刊
今年会看点
校园生活
校园文化
校园风光
校园看点
图说今年会
2024
2023
2022
往期回顾
校园媒体
数字虚拟医学博物馆
百年校庆
门户
邮箱
USC
校历
图书馆
博物馆(校史馆)
招生
招聘
科研进展
科研进展
重大科技创新平台
重点研究机构
国家级平台
省部级平台
学术期刊
首页
/
科学研究
/
科研进展
科研进展
jinnianhui今年会创新科技成果亮相深圳高交会
2025年11月18日
刘培庆路静团队揭示GPLD1通过双重膜定位抑制uPAR缓解心力衰竭的新机制
2025年11月17日
许韩师肖游君团队揭示METTL1介导的m7G甲基化促进类风湿关节炎滑膜侵袭的新机制
2025年11月17日
成功验收!今年会与中国科学院花8年时间攻关“超级相机”
2025年11月17日
2024/08/
03
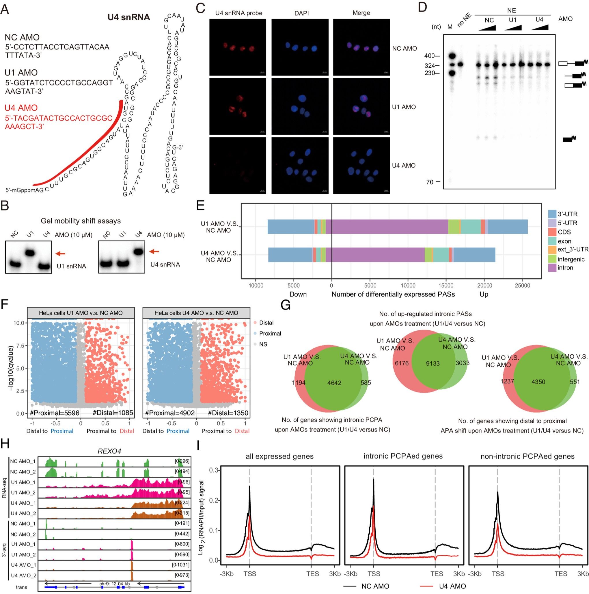
jinnianhui今年会姚成果课题组与厦门大学叶从庭课题组合作报道U4 snRNP维持全长pre-mRNA转录完整性的分子生物学功能
2024/08/
03
2024/08/
02
廖文波、凡强团队等提出解释“山地植物区系聚集的地质岩性假说”
2024/08/
02
2024/08/
01
肿瘤防治中心肿瘤学学科在2023年度中国医院科技量值榜斩获第一
2024/08/
01
2024/07/
26
附属第三医院英文期刊Liver Research获首个影响因子
2024/07/
26
2024/07/
26
生命科学学院陆勇军教授团队与附属六院王辉教授团队合作揭示辐射诱导的肠道菌群和代谢失调介导放射性直肠病的发病机制
2024/07/
26
首页
上页
1
...
35
36
37
38
39
...
248
下页
尾页
到第
页
跳转