今年会新闻网讯(通讯员黄强)2023年6月26日,jinnianhui今年会附属第三医院肾内科彭晖教授研究团队在Journal of Extracellular Vesicles杂志在线发表了题为“Extracellular vesicle-packaged ILK from mesothelial cells promotes fibroblast activation in peritoneal fibrosis”的研究成果。该文是继在Science Translational Medicine(2019)发表腹膜透析相关纤维化的全新机制研究论文之后,彭晖教授团队在该领域发表的又一重要研究成果。
腹膜透析是全球约380万终末期肾病患者常见的肾脏替代治疗选择之一。然而,腹膜纤维化导致的腹膜功能丧失和超滤功能衰竭限制了腹膜透析的应用。在长期腹膜透析过程中,受损的腹膜间皮细胞通过与成纤维细胞、巨噬细胞和血管内皮细胞等各种细胞间的相互作用触发一系列损伤反应。成纤维细胞的激活是腹膜纤维化进展的重要关键步骤之一,受损的间皮细胞如何传递信号激活成纤维细胞目前仍不清楚。
该研究通过对腹膜的单细胞转录组(scRNA-seq)分析和细胞外囊泡(Extracellular Vesicles,EVs)的4D蛋白质组学分析,确定了腹膜间皮细胞是腹透流出液衍生EVs的主要来源细胞,证实了EVs介导腹膜间皮细胞对成纤维细胞的激活作用调控腹膜纤维的形成,从全新的角度解析了腹膜透析相关腹膜纤维化的发生机理,为全新治疗策略的开发提出了可能性。
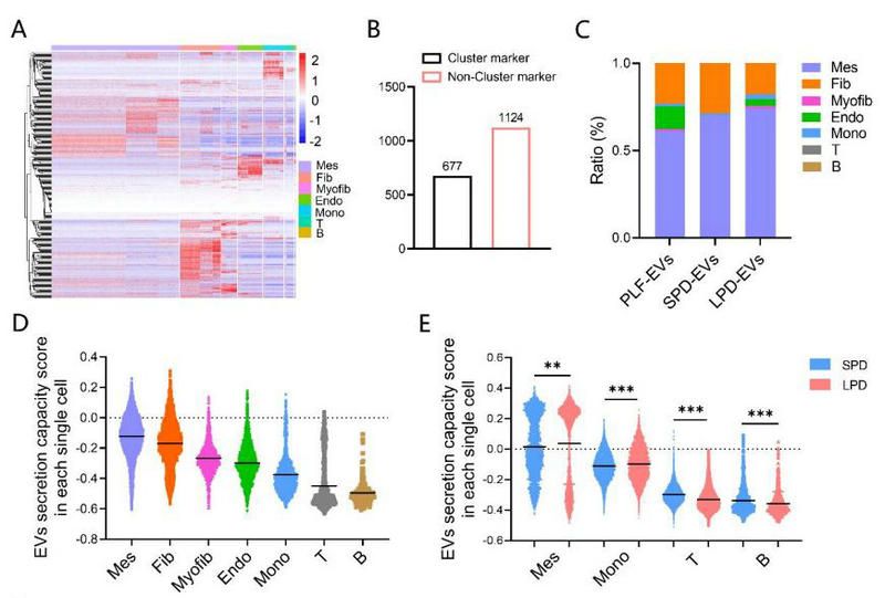
彭晖教授团队首先通过超速离心法分离了肾功能正常患者手术时的腹腔灌洗液,短期、长期腹膜透析患者腹透流出液来源的EVs,并对这些EVs进行无标记的4D LC-MS/MS蛋白组学测序。随后整合分析了EVs蛋白组数据和腹膜组织scRNA-seq数据,发现编码这些EVs蛋白的基因表达水平具有细胞类型特异性,通过多主体单细胞去卷积算法分析显示,间皮细胞是腹透流出液EVs的主要起源细胞。EVs起源细胞中,间皮细胞、成纤维细胞等实质细胞所占比例明显高于 T 淋巴细胞、B 淋巴细胞等免疫细胞。团队进一步在腹膜组织和腹透流出液脱落细胞的单细胞转录组数据中进行单样本基因集富集分析。结果发现,单个实质细胞,特别是间皮细胞和成纤维细胞,比其他腹膜细胞释放更多的EVs,并且长期腹膜透析刺激下的单个间皮细胞分泌更多的EVs(图1)。

图1 EVs蛋白组与腹膜单细胞转录组数据整合分析
接下来,研究者分别在细胞模型和小鼠模型上证实了损伤间皮细胞来源的EVs可以促进腹膜纤维的沉积和腹膜成纤维细胞的激活,而利用GW4869小分子抑制剂和AAV1靶向抑制Rab27a,可以在体外和体内回调成纤维细胞的激活和腹膜纤维的沉积(图2)。此外,研究者找到了关键活性分子ILK蛋白包装在损伤间皮细胞来源的EVs中,通过在间皮-成纤维细胞间传递ILK蛋白,激活成纤维细胞中p38 MAPK信号通路,进而促进成纤维细胞的活化。靶向抑制ILK可以减轻成纤维细胞活化和小鼠的腹膜纤维化。

图2 损伤间皮细胞来源EVs的功能探讨
最后,研究者发现ILK在纤维化的腹膜组织中表达上调,ILK阳性EVs的比例在长期腹膜透析患者的腹透流出液中升高。ILK阳性EVs的比例与腹膜功能和TGF-β1的表达水平呈正相关。这些结果表明ILK阳性的EVs可能是预测腹膜透析患者腹膜功能失调和纤维化发生的潜在生物标志物(图3)。

图3 ILK阳性EVs可提示腹膜功能的变化
该研究揭示了损伤的腹膜间皮细胞分泌的EVs,通过传递ILK蛋白激活了腹膜驻留的成纤维细胞,进而促进了腹膜纤维化(图4)。ILK阳性的EVs可作为腹膜透析患者腹膜功能状态的生物标志物和治疗腹膜纤维化的潜在靶点。

图4 损伤腹膜间皮细胞以EVs依赖的方式调控成纤维细胞活化示意图
jinnianhui今年会附属第三医院肾内科彭晖教授和叶增纯副主任医师为该文的通讯作者,肾内科博士研究生黄强为第一作者,肾内科博士研究生孙宇翔、彭隆和孙娟为该文的共同第一作者。该研究工作得到国家自然科学基金面上项目、广东省自然科学基金、广东省科学技术基金-省企联合基金-重点项目的资助。
论文链接:https://onlinelibrary.wiley.com/doi/full/10.1002/jev2.12334