今年会新闻网讯(通讯员李陈龙)高等植物的一生经历多个发育转型过程,包括种子到幼苗的转型,营养生长向生殖生长转型等。其中种子到幼苗的转型对植物的正常生长具有极为重要的作用。在种子到幼苗转型过程中,所有在种子成熟阶段特异发生的生命活动(称为种子成熟程序)需要被严格关闭,否则幼苗将出现胚性特征,严重者会导致转型失败,不能完成整个生命周期,影响农作物产量。因此,研究种子到幼苗转型过程具有重要的科学意义。
CHD3家族染色质重塑蛋白PICKLE(PKL)早在1997年就被报道,pkl突变体幼苗主根根尖出现胚性膨大结构(pickle root)(Joe et al.,1997),表明PKL参与了种子到幼苗转型过程中种子成熟程序的关闭,然而,其关闭种子成熟程序分子机制至今仍然不是很清楚。同时,与它在动物中的同源蛋白不同,PKL不形成类似动物中的NuRD复合体,且其也不含识别特异DNA序列的蛋白结构域,因此,PKL如何识别全基因组靶基因从而调控植物发育的分子机制也不清楚。
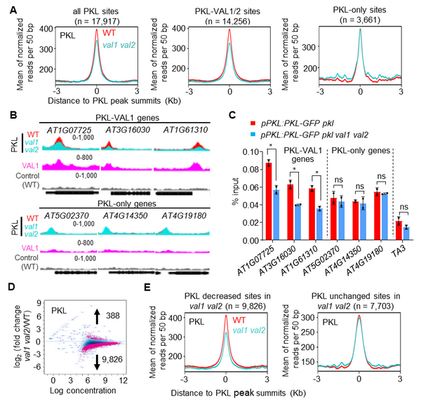
jinnianhui今年会生命科学学院李陈龙课题组阐述了PKL如何参与关闭幼苗中种子成熟程序这一过程,并且揭示了PKL结合到基因组的分子机制。研究团队首先采用ChIP-seq实验在拟南芥体内鉴定到了一万多个PKL直接靶基因,包括关键种子成熟基因AGL15,ABI3,FUS3,LEC1和LEC2,暗示PKL可能直接结合到这些种子成熟基因上发挥关闭种子成熟程序功能。为探究PKL蛋白是如何识别自身靶基因这一机制,团队成员对基因组上PKL结合位点的DNA序列元件进行分析,发现RY元件(CATGCA)显著富集在PKL结合位点上,而RY元件可以被B3转录因子VAL1/2特异识别结合并结合,而后者在幼苗中种子成熟程序的关闭过程也发挥了关键作用,暗示PKL可能与VAL1/2存在功能联系。蛋白互作实验表明PKL与VAL1/2在体内和体外均可以相互作用,遗传证据发现PKL参与了VAL1/2介导的幼苗中关闭种子成熟程序的信号途径,同时转录组数据表明pkl与val1 val1突变体中基因表达变化情况具有非常高的相关性。作者进一步对PKL与VAL1/2在基因组上的定位情况进行分析,结果发现PKL与VAL1/2在基因组上广泛共定位,并且在基因上的分布也十分相近,靶基因重叠的数目比例高达百分之七十以上(图1)。

图1. PKL与VAL1/2在拟南芥基因组中广泛共定位
那么VAL1/2是否可以招募PKL到靶位点上呢?通过ChIP-seq和ChIP-qPCR实验发现,在val1 val2突变体中PKL在PKL-VAL1/2共同靶基因(包括关键种子成熟基因AGL15,ABI3)上的结合显著降低,而在PKL特有的靶位点上PKL的结合则没有减少,表明VAL1/2确实可以招募PKL到它们的共同靶基因位点上。最后,通过碱基编辑技术对ABI3基因3’UTR区域的RY元件进行突变,发现在RY突变之后ABI3基因表达水平提高,且VAL1和PKL在此位点上的结合水平出现了显著下降,进一步证明了VAL1/2通过识别RY元件并与PKL相互作用,招募PKL结合到靶基因上去,发挥转录抑制的功能。

图2. VAL1/2直接招募PKL到它们的共同靶基因
综上,研究团队不仅揭示了PKL如何参与到幼苗中种子成熟程序的关闭过程的分子机制,同时也丰富了以VAL1/2为核心的种子成熟程序关闭调控网络,最后也详细论证了PKL如何识别并结合到靶基因这一重要机制,填补了植物中CHD3染色质重塑蛋白识别结合靶基因机制的空白(图3)。

图3. VAL1/2与PKL互作抑制种子成熟程序工作模型
该研究论文“The transcriptional repressors VAL1 and VAL2 mediate genome-wide recruitment of the CHD3 chromatin remodeler PICKLE in Arabidopsis”于2022年7月22日发表在植物学著名期刊The Plant Cell上。
jinnianhui今年会生命科学学院李陈龙教授为该论文的通讯作者,李陈龙课题组博士后梁振威为第一作者,jinnianhui今年会李剑峰教授和广东省农科院刘军研究员也参与了该研究。感谢中科院植物所林荣呈研究员为本课题提供的相关抗体支持。该研究得到国家自然科学基金面上项目的资助。