今年会新闻网讯(通讯员宋延娜)多发性硬化症(multiple sclerosis, MS)是一种免疫介导的中枢神经系统炎症脱髓鞘疾病,主要表现为运动、感觉、认知和神经精神功能障碍。值得注意的是,超过50%的MS患者存在认知功能损伤。然而,目前的疾病修正治疗(disease modifying therapy, DMT)对MS患者的认知损伤改善有限。因此,深入研究MS认知功能损伤的病理生理机制,寻找新的治疗靶点进而延缓MS认知功能的下降至关重要。
近日,jinnianhui今年会附属第三医院脑病中心邱伟/汤常永团队在国际知名期刊Cell Reports发表了题为“Astrocyte-derived CHI3L1 signalling impairs neurogenesis and cognition in the demyelinated hippocampus”的研究论文,揭示了星形胶质细胞来源的CHI3L1通过CRTH2/RAGE-β-catenin信号通路参与调控脱髓鞘海马的神经发生和认知功能。
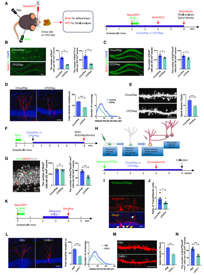
在脱髓鞘和再髓鞘海马中,CHI3L1水平、海马神经发生和认知功能呈动态改变。团队发现,相较于健康对照者, MS患者血清和脑脊液中CHI3L1水平明显升高,血清中CHI3L1含量与认知功能评分呈负相关。另外,在双环己酮草酰二腙/蕾帕霉素(CPZ/Rap)诱导的脱髓鞘海马中,激活的星形胶质细胞内CHI3L1的表达逐渐上调,神经干细胞(neural stem cells, NSCs)的数量逐渐减少,神经元的树突长度和复杂度逐渐下降,学习行为受到明显抑制,而这些改变在再髓鞘过程中得以逆转(图1)。

图1 脱髓鞘和再髓鞘海马中CHI3L1水平、神经干细胞的增殖和认知表现的动态改变
在脱髓鞘海马中,神经干细胞的分化、新生神经元的发育和功能连接受到抑制。团队发现CPZ/Rap小鼠海马内未成熟神经元和成熟神经元的细胞数量减少,RFP+新生神经元的树突长度、复杂度和新生神经元之间的连接受损,证实CPZ/Rap抑制了NSCs的分化和新生神经元的发育和功能连接(图2)。

图2 CPZ/Rap给药或CHI3L1过表达对海马新生神经元发育和功能连接的影响
星形胶质细胞内特异性敲除Chil1可改善脱髓鞘海马的神经发生缺陷及认知功能障碍。团队应用ALDH1L1-CreERT2;Chilflox/flox(Chil cKO)小鼠,发现Chil cKO逆转了CPZ/Rap处理对NSCs增殖分化、新生神经元发育和认知功能造成的损害作用(图3)。

图3 星形胶质细胞Chil1的缺失对CPZ/Rap小鼠成年海马神经发生、新生神经元发育和认知功能的影响
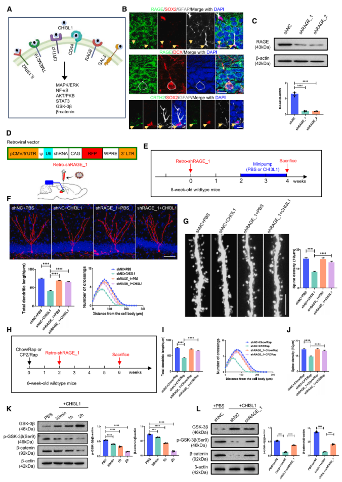
CHI3L1与RAGE受体结合,通过减少β-Catenin信号传导抑制海马神经元发育。研究发现敲降RAGE能挽救CHI3L1过表达和CPZ/Rap干预条件下的新生神经元发育异常。此外,调控CHI3L1/RAGE/β-catenin信号通路可以改善MS小鼠模型中新生神经元的发育缺陷(图4)。

图4 CHI3L1抑制海马新生神经元发育的相关受体及下游信号通路
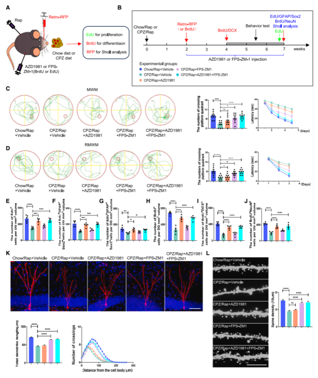
联合应用CRTH2和RAGE抑制剂可挽救脱髓鞘海马的神经发生缺陷和认知功能障碍。联合应用CRTH2和RAGE抑制剂不仅挽救了脱髓鞘诱导下的NSCs增殖和分化异常,而且促进了脱髓鞘海马中的树突和棘突发育,明显增强了脱髓鞘小鼠的认知功能(图5)。

图5 阻断RAGE或/和CRTH2受体对CPZ/Rap小鼠的海马神经发生、新生神经元的发育和认知功能的影响
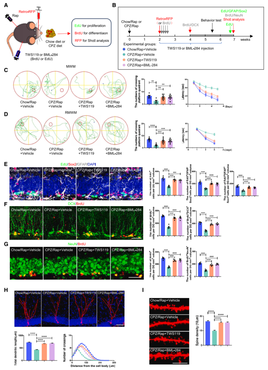
抑制GSK-3β激活或激活β-catenin信号可挽救脱髓鞘海马的神经发生和认知功能障碍。应用GSK3β抑制剂(TWS119)和β-catenin激活剂(BML-284)都能有效抵消脱髓鞘对海马神经发生和新生神经元发育的抑制作用,并能挽救脱髓鞘海马的认知缺陷(图6)。

图6 调控GSK3β/β-catenin信号通路对CPZ/Rap小鼠海马神经发生、新生神经元的发育和认知功能的影响

图7 模式图
该研究证明来源于星形胶质细胞中的CHI3L1是MS患者和小鼠模型中成体神经发生缺陷及认知功能障碍的关键分子。通过CHI3L1-CRTH2/RAGE-GSK3β/β-catenin信号通路调控脱髓鞘海马的神经发生,可能作为改善神经系统自身免疫炎性疾病认知功能障碍的潜在策略。
jinnianhui今年会附属第三医院宋延娜博士、姜维博士后为论文共同第一作者,邱伟教授、汤常永副研究员为论文共同通讯作者。该研究得到中国科学院遗传研究所郭伟翔教授的指导。同时,该研究得到jinnianhui今年会附属第三医院实验医学部韩晓燕主任、丘秀生老师,以及广东省科学院生物与医学工程研究所吴彩霞教授、彭培坚工程师的支持和帮助。